Как рассчитать механическую работу в физике? Практические примеры решения задач (1)
Законы сохранения в механике: Механическая работа. Задание на расчёт механической работы (1)
Узнайте, как определить механическую работу силы при перемещении тела. В статье объясняется связь между работой, силой и перемещением, приводятся необходимые формулы (включая ) и разбирается задача с подробным решением. Этот материал поможет вам успешно освоить тему механической работы и подготовиться к экзаменам или урокам физики
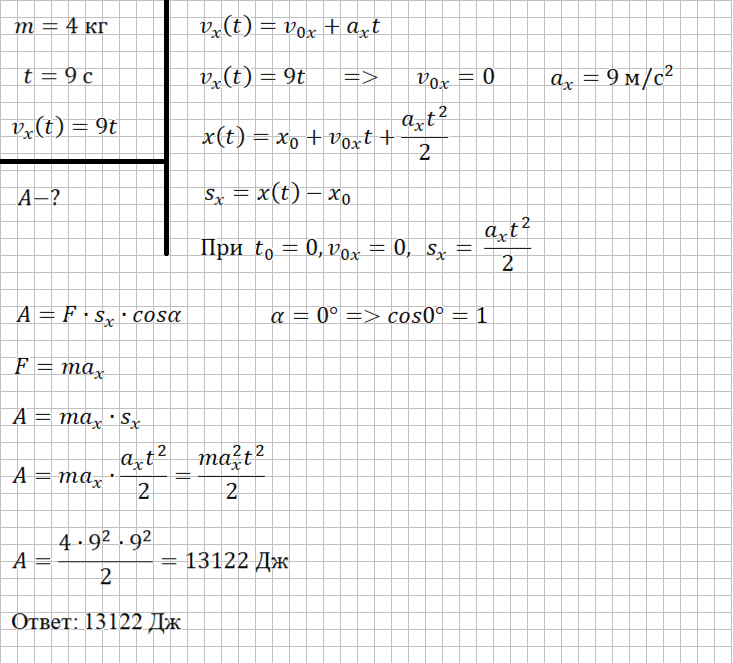
Рассчитай механическую работу за промежуток времени 9 c при горизонтальном перемещении объекта (4 кг) вдоль линии действия силы, учитывая зависимость vₓ(t)=9t
Для решения данной задачи необходимо вспомнить кинематику, а именно, уравнения зависимости проекции скорости от времени и зависимости координаты от времени при равнопеременном движении. Тогда, сравнивая с уравнением в условии задачи, получим начальную скорость и ускорение, а значит запишем формулу перемещения
Запишем формулу механической работы, угол в данной задаче равен нулю, значит косинус равен одному. Вместо силы запишем следствие из второго закона Ньютона в скалярной форме.
Остается подставить формулу перемещения и, затем, числовые данные
