Как рассчитать давление воздуха по законам молекулярно-кинетической теории?
Основы МКТ: Физическое описание систем с большим числом частиц. Задание на расчёт давления воздуха
Научитесь вычислять давление воздуха, используя принципы молекулярно-кинетической теории и уравнение состояния идеального газа. В статье подробно объясняются ключевые формулы, приводятся практические примеры расчетов, а также разбирается задача с пошаговым решением. Этот материал станет полезным для изучения термодинамики, подготовки к ЕГЭ по физике и выполнения домашних заданий
В физической лаборатории проводят исследование по влиянию величины давления воздуха в цилиндрическом сосуде с поршнем на подъём в нём металлической сферы. Рассчитай, до какого минимального значения давления нужно сжать воздух, при котором сфера оторвётся ото дна сосуда. Физические параметры воздуха: температура — 29 °C, молярная масса — 29 г/моль. Физические параметры сферы: радиус — 2 см, масса — 1 г.
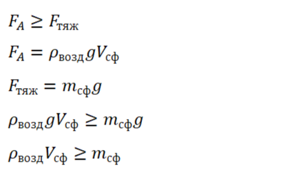
Для того, чтобы произошёл подъём сферы, необходимо, чтобы сила Архимеда превысила силу тяжести. Запишем это в виде формулы
Плотность — это масса, делённая на объём, зная это, выразим плотность воздуха из уравнения Менделеева-Клапейрона
Тогда условие подъёма сферы будет выглядеть следующим образом:
Выразим давление воздуха и заметим, что минимального значения оно достигает при равенстве формул
Запишем формулу объёма сферы и подставим в формулу
Осталось подставить числовые значения и решить задачу
